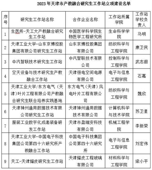
近日,天津市教育委员会公布了《关于公布2023年天津市产教融合研究生工作站评选结果的通知》,我校9个项目入选立项建设名单,5个项目入选培育建设名单,获批数量位居市属高校前列。


产教融合研究生工作站是天津市深入贯彻落实习近平总书记在中央人才工作会议上的重要讲话精神,落实《卓越工程师产教融合培养行动方案》要求,推动工程教育产教融合改革,进一步提升卓越工程师培养工作实效的创新举措和实践平台,旨在通过校企合作,构建开展人才培养、科技创新、社会服务和文化传承创新,促进人才培养供给侧与产业发展需求侧全方位对接,促进天津经济社会高质量发展。
学校将以此为契机,持续深化工程硕博士培养体系改革,探索实行高校和企业联合培养高素质复合型工科人才的有效机制,推动教育与产业紧密对接、科技与经济深度融合、人才与发展有效匹配,加快培养爱党报国、敬业奉献、理论功底扎实、实践经验丰富、具有突出技术创新能力、善于解决复杂工程问题的新时代卓越工程师,为天津经济社会高质量发展作出更大贡献。
(审稿:研究生院 林立刚 陈汉军 编辑:党委宣传部 李焕峰)
图片来源:研究生院


